Sách Dịch: Các Trường Hợp Cấp Cứu Về Nội Tiết, Ấn Bản Thứ Nhất
Dịch & Chú Giải, vẽ hình: Ths.Bs. Lê Đình Sáng
CHƯƠNG 15. Các cấp cứu đái tháo đường: Nhiễm toan ceton do đái tháo đường, Tình trạng tăng đường huyết tăng áp lực thẩm thấu và Hạ đường huyết
Diabetic Emergencies: Ketoacidosis, Hyperglycemic Hyperosmolar State, and Hypoglycemia
Heidi Guzman and David Wing-Hang Lam
Endocrine Emergencies, Chapter 15, 167-182
MỤC LỤC CHƯƠNG
Nhiễm toan ceton do Đái tháo đường
Tình trạng tăng đường huyết tăng áp lực thẩm thấu
Hạ đường huyết
Kết luận |
Nhiễm toan ceton do Đái tháo đường
GIỚI THIỆU
Nhiễm toan ceton do đái tháo đường (Diabetic ketoacidosis – DKA) là một biến chứng chuyển hóa cấp tính của bệnh đái tháo đường, đặc trưng bởi tình trạng thiếu hụt insulin tuyệt đối hoặc tương đối dẫn đến tăng đường huyết, tăng ceton máu và nhiễm toan chuyển hóa. DKA là một cấp cứu nội tiết đòi hỏi điều trị ngay lập tức và theo dõi chặt chẽ các rối loạn chuyển hóa. Tình trạng này thường xảy ra nhất ở những bệnh nhân có tiền sử mắc đái tháo đường týp 1; tuy nhiên, bệnh nhân đái tháo đường týp 2 cũng có nguy cơ mắc phải trong các tình trạng bệnh lý cấp tính. Trong một số trường hợp, DKA có thể là biểu hiện đầu tiên của bệnh đái tháo đường, đặc biệt là ở các nước đang phát triển.
ĐỊNH NGHĨA
Tiêu chuẩn chẩn đoán DKA bao gồm tăng đường huyết với mức đường huyết lớn hơn 250 mg/dL, sự hiện diện của ceton trong huyết thanh, nhiễm toan chuyển hóa có khoảng trống anion với pH dưới 7,3, bicarbonate huyết thanh dưới 18 mEq/L và khoảng trống anion lớn hơn 12.
Nhiễm toan ceton do đái tháo đường với đường huyết bình thường
Nhiễm toan ceton do đái tháo đường với đường huyết bình thường (euglycemic DKA – euDKA) được đặc trưng bởi tình trạng nhiễm toan chuyển hóa có khoảng trống anion và tăng ceton máu như trong DKA được mô tả truyền thống, nhưng ngoại trừ việc bệnh nhân có mức đường huyết huyết thanh dưới 200 mg/dL.
DỊCH TỄ HỌC
DKA tiếp tục là một nguyên nhân quan trọng gây bệnh tật và tử vong ở những bệnh nhân đái tháo đường. Tỷ lệ nhập viện do DKA đã và đang gia tăng ở Hoa Kỳ với sự gia tăng từ 19,5 lên 30,2 trên 1000 người mắc bệnh đái tháo đường trong khoảng thời gian từ 2009 đến 2014. Sự gia tăng này nhất quán ở tất cả các nhóm tuổi và giới tính, với tỷ lệ cao nhất được ghi nhận ở những người dưới 45 tuổi. Nguyên nhân của sự gia tăng tỷ lệ nhập viện do DKA vẫn chưa được biết rõ. Các giải thích khả dĩ bao gồm sự gia tăng tỷ lệ mắc đái tháo đường týp 1 và týp 2 ở trẻ em và thanh thiếu niên, cho thấy có nhiều bệnh nhân biểu hiện DKA tại thời điểm chẩn đoán. Cũng có sự gia tăng nhận thức và xác định của các nhà cung cấp dịch vụ y tế đối với các dạng DKA nhẹ hơn mà trước đây có thể không được nhận ra. Tỷ lệ tử vong tại bệnh viện đã giảm từ 1,1% xuống 0,4% trong cùng thời kỳ này, với tỷ lệ tử vong cao nhất ở người cao tuổi và bệnh nhân có các bệnh lý đe dọa tính mạng đi kèm. Bệnh nhân có biểu hiện sốc hoặc hôn mê khi nhập viện có tiên lượng xấu hơn, với các nguyên nhân tử vong chính là nhiễm trùng, hạ kali máu và trụy tuần hoàn. DKA cũng vẫn là nguyên nhân tử vong phổ biến nhất ở trẻ em và thanh thiếu niên mắc đái tháo đường týp 1.
DKA phổ biến hơn ở những bệnh nhân đái tháo đường týp 1, nhưng nó cũng có thể xảy ra ở những bệnh nhân đái tháo đường týp 2. Bệnh nhân đái tháo đường týp 2 kiểm soát kém có bệnh đi kèm và bệnh nhân có tiền sử đái tháo đường týp 2 dễ nhiễm ceton có nguy cơ cao hơn. Các nhóm dân tộc thiểu số, đặc biệt là bệnh nhân gốc Phi-Mỹ hoặc gốc Tây Ban Nha, có tỷ lệ mắc đái tháo đường týp 2 dễ nhiễm ceton cao hơn và thường có tiền sử gia đình mạnh về bệnh đái tháo đường với các dấu ấn tự miễn âm tính. DKA là biểu hiện ban đầu của bệnh đái tháo đường cũng phổ biến, nhưng tỷ lệ mắc bệnh thay đổi đáng kể giữa các quốc gia, dao động từ 13% đến 80%, với tỷ lệ mắc cao nhất được thấy ở các nước đang phát triển.
EuDKA lần đầu tiên được mô tả trong một chuỗi ca bệnh vào năm 1973 khi 37 trong số 211 bệnh nhân nhập viện vì DKA được phát hiện có tăng đường huyết nhẹ kèm nhiễm toan chuyển hóa. Phần lớn bệnh nhân được mô tả trong chuỗi ca bệnh mắc đái tháo đường týp 1 có liên quan đến việc giảm lượng carbohydrate gần đây, nôn mửa hoặc giảm liều insulin. Mặc dù trước đây hiếm gặp, cũng có sự gia tăng ngày càng tăng của euDKA liên quan đến thuốc ức chế đồng vận chuyển natri-glucose 2 (SGLT-2). Ở những bệnh nhân đái tháo đường týp 1 sử dụng thuốc ức chế SGLT-2, tỷ lệ mắc DKA đã được báo cáo là 9,4%, so với 0,2% ở bệnh nhân đái tháo đường týp 2 dùng thuốc ức chế SGLT-2. Tóm lại, euDKA có nhiều khả năng xảy ra ở bệnh nhân đái tháo đường týp 1 nhưng cũng có thể xảy ra ở bệnh nhân đái tháo đường týp 2.
SINH LÝ BỆNH
DKA được khởi phát bởi tình trạng thiếu hụt insulin, dẫn đến việc kích hoạt các hormon đối nghịch, thúc đẩy quá trình ly giải mỡ, ly giải glycogen và tân tạo glucose, và biểu hiện lâm sàng bằng tăng đường huyết, nhiễm ceton và nhiễm toan chuyển hóa kèm theo mất thể tích dịch nghiêm trọng.
Thiếu hụt Insulin và các Hormon đối nghịch
DKA là kết quả của tình trạng thiếu hụt insulin tuyệt đối hoặc tương đối. Bệnh nhân có thể bị thiếu hụt insulin trong nhiều hoàn cảnh khác nhau bao gồm đái tháo đường mới khởi phát, không tuân thủ chế độ điều trị insulin, hỏng bơm insulin, tương tác thuốc hoặc sử dụng ma túy, hoặc trong các trạng thái sinh lý cấp tính đòi hỏi tăng nồng độ insulin tuần hoàn. Thiếu hụt insulin dẫn đến một trạng thái đói hoặc đường huyết thấp ở cấp độ tế bào, kích hoạt các hormon đối nghịch với insulin bao gồm glucagon, cortisol, hormon tăng trưởng và catecholamin. Các hormon đối nghịch này chống lại tác dụng của insulin bằng cách tăng mức đường huyết thông qua việc kích hoạt các cơ chế sản xuất năng lượng thay thế. Glucagon đóng một vai trò quan trọng bằng cách thúc đẩy quá trình ly giải glycogen, tân tạo glucose và ly giải mỡ. Cortisol, catecholamin và hormon tăng trưởng cũng kích thích ly giải mỡ bằng cách hoạt hóa lipase nhạy cảm với hormon trong mô mỡ, dẫn đến việc giải phóng các acid béo tự do và glycerol. Glycerol sau đó được tái sử dụng ở gan như một cơ chất quan trọng trong con đường tân tạo glucose và tiếp tục thúc đẩy sự gia tăng đường huyết, dẫn đến tăng đường huyết.
Acid béo tự do trong Nhiễm toan ceton do Đái tháo đường
Các acid béo tự do được giải phóng từ quá trình ly giải mỡ được vận chuyển đến gan, nơi chúng trở thành tiền chất của các acid ceton và tiếp tục ức chế sản xuất insulin. Dưới sự kích thích của glucagon, enzyme malonyl-coenzyme A (CoA) được điều hòa tăng ở gan, tạo điều kiện cho việc vận chuyển các acid béo tự do vào ty thể. Một khi ở trong ty thể, các acid béo tự do bị hạn chế đi vào chu trình Krebs, vì cơ chất chính là pyruvate bị chuyển hướng từ quá trình đường phân sang tân tạo glucose trong trạng thái đói giả định ở tế bào. Sự tắc nghẽn chu trình Krebs này làm tích tụ các acid béo tự do trong chất nền ty thể, sau đó được dị hóa thành acetyl-CoA và các acid ceton là B-hydroxybutyrate và acetoacetate, có thể được sử dụng làm năng lượng trong cơ thể. Việc sản xuất ceton dẫn đến tình trạng tăng ceton máu, được duy trì thêm bởi việc giảm thanh thải ceton ở gan. Về cơ bản, các thể ceton có tính acid, nhưng cơ thể có khả năng tạo ra các chất đệm ngoại bào và nội bào để trung hòa độ acid. Tuy nhiên, trong DKA, cơ thể không thể đáp ứng nhu cầu đệm do sự dư thừa ceton, dẫn đến nhiễm toan chuyển hóa có khoảng trống anion. Tình trạng nhiễm toan chuyển hóa cũng trở nên tồi tệ hơn do sự chuyển đổi pyruvate thành lactate trong tế bào.
Mất nước
Các hormon đối nghịch hoạt động để thúc đẩy quá trình phân giải glycogen và tổng hợp glucose, dẫn đến tăng đường huyết. Khi nồng độ glucose trong máu đạt đến khoảng 225 mg/dL, glucose sẽ bắt đầu rò rỉ vào ống thận, tạo ra một gradient thẩm thấu và gây lợi tiểu do nước. Tình trạng lợi tiểu này có thể rất đáng kể và dẫn đến mất thể tích dịch và mất nước nếu bệnh nhân không thể duy trì đủ lượng nước uống qua đường miệng.
Ceton cũng góp phần vào tình trạng lợi tiểu. Khi nồng độ ceton tích tụ trong máu, nó cũng tập trung trong nước tiểu, nơi nó kết hợp với natri để tạo thành một chất đệm có thể được bài tiết. Việc tạo ra gradient natri này thúc đẩy sự di chuyển của nước, sau đó được bài tiết, dẫn đến tình trạng mất nước nhiều hơn.
Tình trạng lợi tiểu thẩm thấu do tăng đường huyết cũng thúc đẩy sự mất mát của các chất điện giải khác trong nước tiểu bao gồm kali, canxi, phốt pho và magiê. Mất dịch cũng dẫn đến giảm mức lọc cầu thận ở thận, sau đó gây giảm thải glucose qua nước tiểu và làm tình trạng tăng đường huyết trở nên tồi tệ hơn.
Sinh lý bệnh của Nhiễm toan ceton do đái tháo đường với đường huyết bình thường
Sinh lý bệnh của euDKA vẫn chưa được biết đầy đủ; các nguyên nhân có thể đơn giản là do việc tiêm insulin gần đây trước khi nhập viện và do đó che lấp tình trạng tăng đường huyết, nhưng cũng có thể là kết quả của việc hạn chế carbohydrate đáng kể, tiêu thụ rượu quá mức, bệnh gan mạn tính hoặc xơ gan, các rối loạn dự trữ glycogen, viêm tụy hoặc mang thai.
Một cơ chế khả dĩ ở bệnh nhân euDKA bắt nguồn từ việc giảm sản xuất glucose ở gan trong trạng thái đói. Thông qua việc nhịn ăn hoặc tình trạng đói giả định, có thể xảy ra do giảm lượng calo từ carbohydrate, bệnh cấp tính, mang thai hoặc lạm dụng chất, cơ thể bị cạn kiệt glycogen. Điều này dẫn đến tình trạng tăng đường huyết nhẹ hơn khi được khởi phát trong DKA. Một giải thích được đề xuất khác là một số bệnh nhân có thể tăng cường bài tiết glucose qua nước tiểu do sự dư thừa các hormon đối nghịch hoặc sử dụng thuốc ức chế SGLT-2, dẫn đến giảm glucose huyết thanh.
Tại Hoa Kỳ, thuốc ức chế SGLT-2 đã được Cục Quản lý Thực phẩm và Dược phẩm (FDA) phê duyệt vào năm 2013 để điều trị đái tháo đường týp 2, và hoạt động bằng cách thúc đẩy tái hấp thu glucose từ ống lượn gần, dẫn đến giảm glucose huyết thanh và tăng thải glucose qua nước tiểu. Nếu một bệnh nhân bị DKA trong khi đang dùng thuốc ức chế SGLT-2, sự ức chế SGLT-2 cung cấp một cơ chế hạ đường huyết không phụ thuộc insulin thông qua việc bài tiết glucose qua nước tiểu với kết quả cuối cùng là euDKA.
Sự liên quan của euDKA với việc sử dụng thuốc ức chế SGLT-2 đã thúc đẩy một cảnh báo an toàn thuốc của FDA về nguy cơ liên quan.
BIỂU HIỆN LÂM SÀNG
Thuật toán tiếp cận chẩn đoán và điều trị DKA. Vẽ lược đồ: Bs Lê Đình Sáng
Các dấu hiệu lâm sàng
DKA là một tình trạng tiến triển nhanh chóng với các triệu chứng thường xuất hiện trong vòng 24 giờ. Bệnh nhân DKA thường có các triệu chứng của tăng đường huyết, bao gồm tiểu nhiều và khát nhiều. EuDKA có thể là một thách thức chẩn đoán đối với các bác sĩ lâm sàng do sự hiện diện của tăng đường huyết nhẹ hơn, có thể dẫn đến chậm trễ trong điều trị và các biến chứng y khoa.
Bệnh nhân cũng có thể cảm thấy mệt mỏi, sụt cân, buồn nôn, nôn và đau bụng. Các biểu hiện nặng của DKA cũng có thể bao gồm thay đổi trạng thái tâm thần, có thể thay đổi từ rối loạn tri giác đến lơ mơ và hôn mê. Khi khám thực thể, bệnh nhân có thể có vẻ mất nước với niêm mạc khô, độ đàn hồi da kém, nhịp tim nhanh và hạ huyết áp. Khám thực thể cũng có thể phát hiện mùi hơi thở trái cây do nồng độ acetone huyết thanh tăng cao và nhịp thở Kussmaul nhanh và nông như một cơ chế bù trừ cho nhiễm toan chuyển hóa. Các đặc điểm của yếu tố khởi phát DKA cũng có thể có mặt.
Các kết quả xét nghiệm
Một khi nghi ngờ lâm sàng về DKA được thiết lập, chẩn đoán phải được xác nhận bằng các xét nghiệm cận lâm sàng. Các xét nghiệm này bao gồm đo đường huyết, điện giải đồ, pH và ceton huyết thanh.
Cần thực hiện ngay một xét nghiệm đường huyết mao mạch tại giường để xác nhận tăng đường huyết lớn hơn 250 mg/dL. Điều quan trọng cần lưu ý là trong các trường hợp euDKA, giá trị đường huyết sẽ thấp hơn 200 mg/dL, nhưng các kết quả xét nghiệm về nhiễm toan chuyển hóa có khoảng trống anion với ceton huyết thanh dương tính vẫn sẽ có mặt.
Để đánh giá nhiễm toan chuyển hóa, cần lấy một mẫu máu động mạch để đo pH cùng với một bảng điện giải đồ để tính toán khoảng trống anion. Nếu không có mẫu máu động mạch, có thể sử dụng khí máu tĩnh mạch để đánh giá pH và có độ nhạy 97,8% và độ đặc hiệu 100% trong chẩn đoán DKA. Khoảng trống anion được tính bằng cách đo sự khác biệt giữa các cation (được biểu thị bằng natri huyết thanh đã hiệu chỉnh) và các anion (được biểu thị bằng tổng của clorua và bicarbonate huyết thanh).
Đối với phân tích ceton, Hiệp hội Đái tháo đường Hoa Kỳ khuyến nghị xét nghiệm ceton huyết thanh thay vì xét nghiệm ceton nước tiểu để cho phép chẩn đoán chính xác hơn. Xét nghiệm ceton nước tiểu chỉ đo acetone và acetoacetate, và không đo B-hydroxybutyrate, được sản xuất theo tỷ lệ 20:1 trong DKA, làm cho nó trở thành acid ceton chính. Xét nghiệm B-hydroxybutyrate huyết thanh có độ nhạy 98% và độ đặc hiệu 79%, so với xét nghiệm ceton nước tiểu, có độ nhạy 98% và độ đặc hiệu 35%.
Ngoài các xét nghiệm chẩn đoán, các xét nghiệm cận lâm sàng nên bao gồm đo lường các chất điện giải kali; magiê, có thể thấp và cần bổ sung; và phốt phát, có thể bình thường hoặc tăng ban đầu khi nhập viện. Bệnh nhân cũng nên được làm công thức máu toàn phần, phân tích nước tiểu, điện tâm đồ và đo hemoglobin A1c. Các xét nghiệm tập trung vào các yếu tố khởi phát cũng có thể được chỉ định tùy thuộc vào biểu hiện lâm sàng.
CHẨN ĐOÁN PHÂN BIỆT
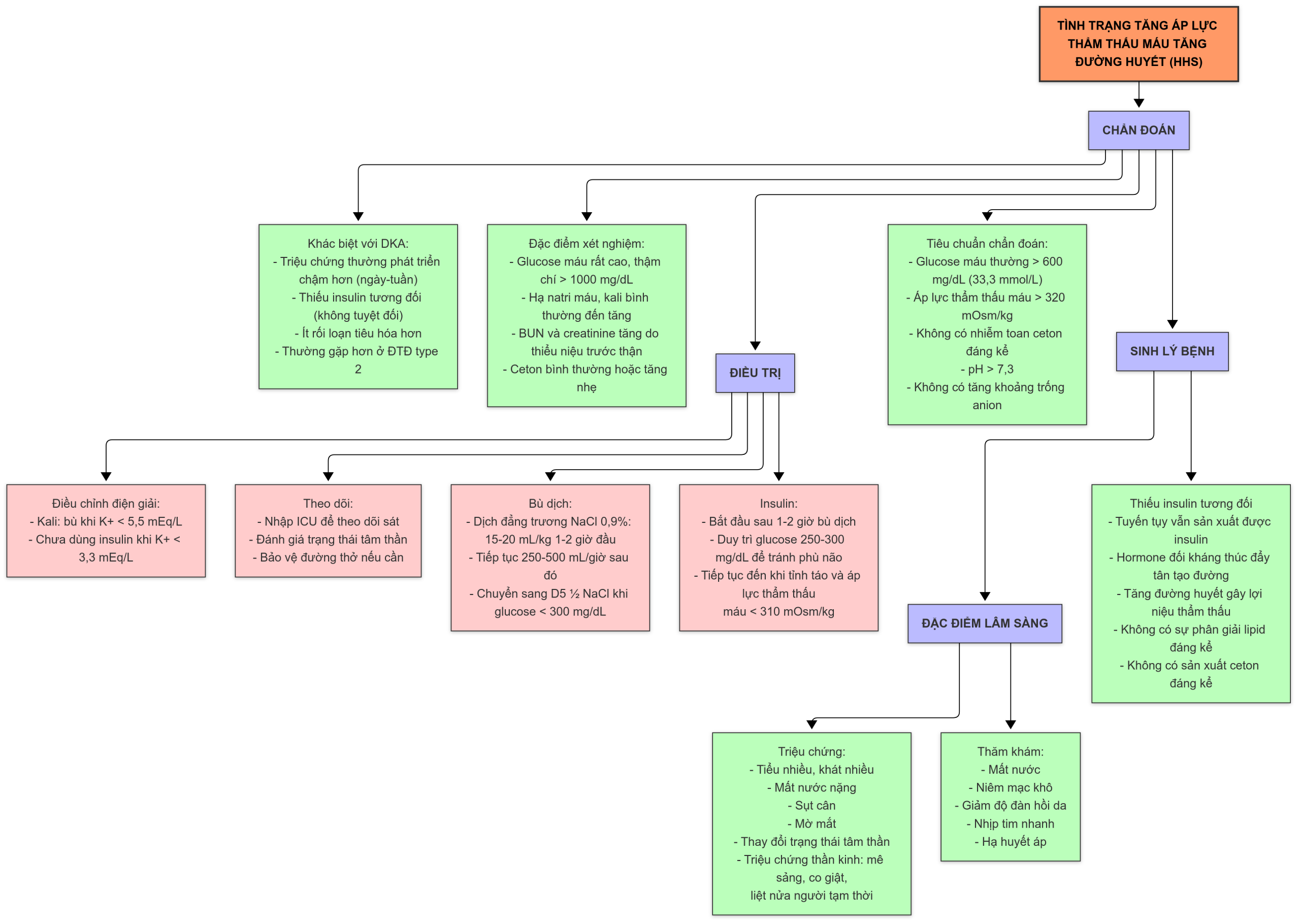
Nhiều tình trạng y tế có chung các thành phần riêng lẻ mà khi kết hợp lại sẽ xác định DKA: tăng đường huyết, nhiễm toan chuyển hóa có khoảng trống anion và nhiễm ceton. Tăng đường huyết có thể là một dấu hiệu của nhiều tình trạng bao gồm đái tháo đường týp 1 hoặc týp 2 không kiểm soát, căng thẳng sinh lý, nhiễm trùng, và trong các trường hợp nặng, tình trạng tăng đường huyết tăng áp lực thẩm thấu (HHS). HHS biểu hiện với tăng đường huyết rõ rệt, thường với đường huyết lớn hơn 600 mg/dL. Tuy nhiên, không giống như DKA, bệnh nhân HHS sẽ có nhiễm toan tối thiểu với pH lớn hơn 7,3 và bicarbonate huyết thanh lớn hơn 15 mmol/L, không có hoặc có nhiễm ceton nhẹ, và tăng áp lực thẩm thấu huyết thanh lên hơn 320 mOsm/L.
Một số tình trạng cũng có thể biểu hiện với nhiễm toan chuyển hóa có khoảng trống anion. Danh sách này bao gồm ngộ độc rượu, tăng ure huyết, tiêu cơ vân, và ngộ độc do salicylat, paraldehyd, methanol, hoặc ethylene glycol. Nhiễm toan lactic cũng dẫn đến nhiễm toan chuyển hóa có khoảng trống anion và có chẩn đoán phân biệt riêng bao gồm nhiễm trùng, viêm tụy, thiếu máu cục bộ và co giật.
Nhiễm ceton có thể xảy ra trong các trạng thái đói. Khi cơ thể cạn kiệt glucose, gan sẽ bắt đầu sản xuất các thể ceton để tạo ra ATP cho não. Bệnh nhân có tiền sử nghiện rượu mạn tính cũng có thể phát triển nhiễm toan ceton do rượu. Ethanol có thể được chuyển hóa thành ceton nhưng nó cũng có thể ức chế tân tạo glucose và dẫn đến một trạng thái đói giả định.
Với chẩn đoán phân biệt rộng này có thể có các kết quả xét nghiệm tương tự DKA, điều quan trọng là phải xem xét sự kết hợp của các chẩn đoán cận lâm sàng cùng với bệnh sử và khám thực thể để chẩn đoán chính xác DKA.
CÁC YẾU TỐ KHỞI PHÁT NHIỄM TOAN CETON DO ĐÁI THÁO ĐƯỜNG
DKA thường xảy ra nhất ở những bệnh nhân có tiền sử mắc bệnh đái tháo đường đã biết, những người đột ngột hết insulin hoặc ngừng dùng insulin. Trong kịch bản này, điều quan trọng là phải điều tra các rào cản hoặc nguyên nhân góp phần vào việc không tuân thủ insulin. Ngoài việc không tuân thủ thuốc, điều quan trọng là phải xem xét các yếu tố khởi phát và căng thẳng khác có thể kích hoạt sự gia tăng các hormon đối nghịch cortisol, catecholamin và glucagon có thể gây ra DKA.
Bệnh tật có thể là một tác nhân gây căng thẳng lớn, đặc biệt nếu thứ phát sau nhiễm trùng, nhồi máu cơ tim và đột quỵ. Bệnh tật kèm theo nôn mửa cũng là một yếu tố khởi phát phổ biến cho DKA bằng cách thúc đẩy mất nước và có thể khiến bệnh nhân bỏ qua hoặc giảm lượng insulin họ đang dùng để tránh hạ đường huyết.
Thuốc cũng có thể khởi phát DKA. Corticosteroid, liều cao thuốc lợi tiểu thiazide, thuốc chống loạn thần không điển hình và diazoxide đều đã được liên kết là các yếu tố khởi phát DKA. Việc sử dụng các chất ức chế SGLT-2 cũng đã được liên kết với việc khởi phát euDKA. Sử dụng ma túy và rượu cũng làm tăng nguy cơ DKA bằng cách can thiệp vào việc tuân thủ thuốc. Các nguyên nhân khởi phát DKA ít phổ biến hơn bao gồm hội chứng Cushing, bệnh to đầu chi, u tiết glucagon, phá hủy tụy do virus hoặc khối u, và mang thai.
ĐIỀU TRỊ
Mục tiêu quản lý trong DKA là khôi phục cân bằng dịch, điện giải và nội tiết tố đồng thời giảm thiểu nguy cơ biến chứng. Điều trị đòi hỏi theo dõi chặt chẽ để đánh giá đáp ứng và sự hồi phục của tăng đường huyết và để điều chỉnh các bất thường xét nghiệm. Do nhu cầu theo dõi chặt chẽ, bệnh nhân DKA được quản lý tốt nhất trong đơn vị chăm sóc tích cực (ICU) hoặc đơn vị theo dõi trung gian.
Bù dịch
Tình trạng lợi tiểu thẩm thấu do tăng đường huyết trong DKA dẫn đến mất thể tích dịch và mất nước. Hồi sức dịch sẽ điều chỉnh tình trạng mất thể tích nội mạch đồng thời tăng cường tưới máu thận và thúc đẩy lợi tiểu glucose. Ngoài ra, bù dịch giúp giảm đáp ứng của hormon đối nghịch bằng cách khôi phục thể tích nội mạch và tiếp tục giảm nồng độ glucose trong máu.
Bệnh nhân DKA có lượng nước thiếu hụt ước tính khoảng 5 đến 7 L, hoặc 100 mL/kg, tương đương với 10% đến 15% trọng lượng cơ thể. Mục tiêu ban đầu trong bù dịch là mở rộng thể tích nội mạch và khôi phục chức năng huyết động. Trong trường hợp không có suy tim, phù phổi hoặc bệnh thận giai đoạn cuối, dung dịch muối đẳng trương (0,9% natri clorua) được truyền với tốc độ chung từ 500 đến 1000 mL/giờ hoặc 15 đến 20 mL/kg mỗi giờ trong 2 giờ đầu. Nếu bệnh nhân bị hạ huyết áp và sốc giảm thể tích do mất nước nghiêm trọng, có thể cần 3 hoặc 4 L dung dịch muối đẳng trương để khôi phục huyết áp. Để đánh giá việc bù dịch thành công, bệnh nhân cần được theo dõi huyết động về sự cải thiện huyết áp, nhịp tim, lượng nước tiểu, các giá trị xét nghiệm và khám thực thể.
Sau khi điều chỉnh tình trạng mất thể tích nội mạch, mục tiêu còn lại của quản lý dịch là thay thế một nửa lượng dịch thiếu hụt ước tính trong vòng 12 đến 24 giờ. Nếu natri huyết thanh đã hiệu chỉnh vẫn thấp, có thể tiếp tục truyền dung dịch muối sinh lý nhưng thường giảm xuống 250 đến 500 mL/giờ. Nếu nồng độ natri huyết thanh đã hiệu chỉnh bình thường hoặc cao, cho thấy vẫn còn thiếu hụt nước tự do, thì có thể đổi dịch truyền sang dung dịch muối nửa sinh lý và giảm xuống 250 đến 500 mL/giờ. Một khi nồng độ đường huyết giảm xuống 250 mg/dL hoặc thấp hơn, dịch truyền nên chứa dextrose 5% đến 10% để ngăn ngừa hạ đường huyết, trong khi liệu pháp insulin vẫn cần thiết để giảm ceton và điều chỉnh nhiễm toan.
Bù điện giải
Kali. Khi nhập viện, bệnh nhân DKA thường có các bất thường về kali. Phổ biến nhất, bệnh nhân sẽ có tăng kali máu mặc dù cơ thể bị thiếu hụt kali toàn phần. Nghịch lý này là do tác động bình thường của insulin là đưa kali vào trong tế bào và ra khỏi huyết thanh. Tình trạng thiếu hụt insulin đặc trưng của DKA gây ra sự tái phân bố kali vào huyết thanh. Ngoài ra, nhiễm toan chuyển hóa trong DKA còn khiến kali di chuyển ra khỏi tế bào khi kali được trao đổi với hydro. Khi liệu pháp insulin và truyền dịch được thực hiện trong quá trình điều trị, nồng độ kali huyết thanh bắt đầu giảm. Insulin đưa kali trở lại vào tế bào, trong khi bù dịch có thể gây pha loãng kali huyết thanh, làm tăng nguy cơ hạ kali máu. Hạ kali máu phải được theo dõi chặt chẽ, phòng ngừa và điều trị. Để ngăn ngừa hạ kali máu, nên bù kali sau khi nồng độ kali giảm xuống dưới 5,2 mEq/L. Thông thường, 20 đến 30 mEq kali được cho cùng với mỗi lít dịch truyền tĩnh mạch để đạt mục tiêu kali từ 4 đến 5 mEq/L; tuy nhiên, có thể cần liều thấp hơn ở những bệnh nhân có chức năng thận suy giảm.
Trong những trường hợp hiếm hoi, bệnh nhân DKA có thể có biểu hiện hạ kali máu. Tình trạng lợi tiểu thẩm thấu có thể dẫn đến mất kali đáng kể qua nước tiểu. Nếu nồng độ kali thấp hơn 3,3 mEq/L, nên bù kali cùng với hồi sức dịch ban đầu và nên trì hoãn điều trị bằng insulin để tránh rối loạn nhịp tim. Một khi nồng độ kali lớn hơn 3,3 mEq/L, liệu pháp insulin có thể được thực hiện.
Phốt phát. Giống như kali, bệnh nhân DKA thường bị thiếu hụt phốt phát toàn cơ thể. Tuy nhiên, hầu hết bệnh nhân sẽ có nồng độ phốt phát bình thường hoặc tăng khi nhập viện ban đầu. Tăng phốt phát máu ban đầu có thể là thứ phát sau nồng độ cô đặc trong bối cảnh mất thể tích nội mạch và suy thận cấp. Nồng độ phốt phát huyết thanh sẽ giảm khi điều trị bằng insulin và dịch. Các nghiên cứu đã không cho thấy bất kỳ lợi ích nào của việc thay thế phốt phát trong quản lý DKA, nhưng việc thay thế được chỉ định ở những người bị hạ phốt phát máu nặng với nồng độ phốt phát huyết thanh dưới 1 mg/dL. Trong trường hợp hạ phốt phát máu nặng, có thể thêm 20 đến 30 mEq kali phốt phát vào dịch truyền để ngăn ngừa các biến chứng, bao gồm rối loạn nhịp tim và suy hô hấp.
Bicarbonate. Liệu pháp bicarbonate thường chỉ được dùng trong DKA cho những bệnh nhân có nồng độ pH huyết thanh từ 7 trở xuống. Có sự tranh cãi trong khuyến nghị này, vì không có bằng chứng hiện tại nào cho thấy việc sử dụng bicarbonate cải thiện kết quả DKA. Những người ủng hộ bicarbonate cho rằng bicarbonate có thể giúp những bệnh nhân bị nhiễm toan nặng và do đó giảm nguy cơ rối loạn chức năng tim và các cơ quan quan trọng. Những người phản đối bicarbonate cho rằng việc sử dụng bicarbonate có thể làm xấu đi kết quả bằng cách tăng nguy cơ thay đổi pH, ứ dịch và phù não.
Insulin
Insulin được sử dụng để điều chỉnh tăng đường huyết bằng cách tăng hấp thu glucose ngoại vi vào tế bào và giảm tân tạo glucose ở gan. Liệu pháp insulin cũng trực tiếp ức chế sản xuất acid ceton và giảm giải phóng acid béo tự do. Hiện tại, không có sự đồng thuận về một phác đồ insulin duy nhất để điều trị DKA; tuy nhiên, tất cả các phác đồ đều có chung mục tiêu của liệu pháp insulin – điều chỉnh tăng đường huyết và khôi phục cân bằng acid-base.
Liệu pháp insulin đường tĩnh mạch từ lâu đã được ưa chuộng để điều trị DKA do tác dụng khởi phát nhanh và thời gian bán thải ngắn, cho phép bác sĩ điều trị có khả năng điều chỉnh liều một cách linh hoạt dựa trên đáp ứng của glucose với insulin. Tuy nhiên, ngày càng có nhiều sự quan tâm và sử dụng các phác đồ insulin tiêm dưới da có lợi thế là giảm cường độ chăm sóc cần thiết và có thể tránh được nhu cầu nhập viện ICU đối với các trường hợp DKA tương đối nhẹ.
Chỉ nên bắt đầu sử dụng insulin sau khi đã bắt đầu hồi sức dịch và điều chỉnh hạ kali máu, nếu được chỉ định, để tránh làm trầm trọng thêm sự dịch chuyển dịch và kali của tế bào. Khi bắt đầu liệu pháp insulin, điều quan trọng là phải theo dõi chặt chẽ nồng độ glucose mỗi giờ, ngoài việc theo dõi các chất điện giải huyết thanh, glucose, magiê, phốt pho, nitơ urê máu, creatinin và pH tĩnh mạch mỗi 2 đến 4 giờ.
Hầu hết các phác đồ insulin đường tĩnh mạch sử dụng liều dựa trên cân nặng cho tốc độ truyền (0,1 đến 0,15 đơnvị/kg mỗi giờ) với việc điều chỉnh dựa trên sự thay đổi của glucose mỗi giờ và mục tiêu giảm từ 50 đến 75 mg/dL mỗi giờ và mục tiêu đường huyết dưới 200 đến 250 mg/dL. Một số phác đồ cũng có thể sử dụng một liều insulin tiêm tĩnh mạch bolus trước khi bắt đầu truyền insulin.
HỒI PHỤC SAU NHIỄM TOAN CETON DO ĐÁI THÁO ĐƯỜNG
Sự hồi phục sau nhiễm toan ceton xảy ra khi nồng độ đường huyết dưới 200 mg/dL, nồng độ bicarbonate huyết thanh lớn hơn 18 mEq/L, pH tĩnh mạch lớn hơn 7,3 và khoảng trống anion tính toán được nhỏ hơn 12 mEq/L. Một khi các mục tiêu này đạt được, bệnh nhân có thể được chuyển sang liệu pháp insulin tiêm dưới da từ liệu pháp insulin đường tĩnh mạch. Điều quan trọng là phải có một khoảng thời gian chồng chéo trong quá trình chuyển đổi để tránh gây ra tình trạng thiếu hụt insulin do điều trị và khả năng bệnh nhân tái phát DKA. Để tránh điều này, nên tiêm liều insulin nền và có thể ngừng truyền insulin tĩnh mạch 2 giờ sau khi tiêm liều đó.
Những bệnh nhân có tiền sử mắc đái tháo đường đã biết thường có thể được cho dùng liều insulin nền tại nhà của họ. Những bệnh nhân mới được chẩn đoán mắc đái tháo đường có thể được bắt đầu với một chế độ insulin dựa trên cân nặng hoặc liều insulin có thể được ước tính dựa trên tổng lượng insulin cần thiết trong quá trình hồi phục DKA.
CÁC BIẾN CHỨNG CỦA NHIỄM TOAN CETON DO ĐÁI THÁO ĐƯỜNG
Hạ kali máu và hạ đường huyết
Các biến chứng phổ biến nhất trong quản lý DKA bao gồm hạ đường huyết và hạ kali máu. Hạ đường huyết có thể xảy ra do tốc độ truyền insulin cao mà không có đủ dextrose trong dịch truyền tĩnh mạch. Mặc dù không có phác đồ chung nào cho việc định liều insulin, nhu cầu theo dõi điều trị bằng việc theo dõi glucose hàng giờ để vừa phòng ngừa vừa xác định hạ đường huyết là rất quan trọng. Việc theo dõi đặc biệt quan trọng vì một số bệnh nhân DKA có thể không phát triển các triệu chứng hạ đường huyết truyền thống do đáp ứng adrenergic bị suy giảm.
Hạ kali máu cũng là một biến chứng phổ biến xảy ra do cả liệu pháp insulin và bù dịch. Việc sử dụng insulin đẩy kali ngoại bào vào trong tế bào, và việc bù dịch có thể làm loãng nồng độ kali huyết thanh. Nồng độ kali nên được theo dõi mỗi 2 giờ và được bù lại khi nồng độ kali giảm xuống dưới 5,2 mEq/L.
Phù não
Các biến chứng hiếm gặp nhưng nghiêm trọng hơn trong DKA cũng có thể xảy ra, trong đó đáng lo ngại nhất là phù não. Phù não có tỷ lệ tử vong cao từ 21% đến 90%. Phù não xảy ra do gradient thẩm thấu tăng cao gây ra bởi tăng đường huyết, dẫn đến sự dịch chuyển nước từ không gian nội bào ra không gian ngoại bào và co tế bào. Phù não phổ biến hơn ở trẻ em và thanh thiếu niên và thường biểu hiện với đau đầu, nôn mửa và suy giảm trạng thái tâm thần, sau đó là co giật, nhịp tim chậm và ngừng hô hấp. Các yếu tố nguy cơ của phù não bao gồm tuổi trẻ, nhiễm toan nặng với nồng độ bicarbonate thấp khi nhập viện, và hạ natri máu với bù nước nhanh. Bệnh nhân bị phù não cần được chuyển đến đơn vị chăm sóc tích cực và điều trị bằng mannitol đường tĩnh mạch.
Các biến chứng khác
Các biến chứng khác trong quản lý DKA bao gồm phù phổi do bù dịch ở những bệnh nhân bị bệnh thận mạn tính hoặc suy tim. Ít phổ biến hơn, bệnh nhân cũng có thể bị tiêu cơ vân. Nguyên nhân chính xác của tiêu cơ vân trong DKA không được biết nhưng được cho là sự kết hợp của tăng áp lực thẩm thấu và hạ phốt phát máu. Nếu không được điều trị, DKA cũng có thể dẫn đến đột quỵ thiếu máu cục bộ, huyết khối tĩnh mạch não và đột quỵ xuất huyết do giảm tưới máu não.
DỰ PHÒNG NHIỄM TOAN CETON DO ĐÁI THÁO ĐƯỜNG
Số ca nhập viện vì DKA đã và đang gia tăng, và việc ngăn chặn cả biến cố ban đầu cũng như các đợt tái phát là vô cùng quan trọng. Nhiều bệnh nhân nhập viện vì DKA có biểu hiện đái tháo đường mới khởi phát, phổ biến nhất ở đái tháo đường týp 1 và đái tháo đường dễ nhiễm ceton ở các nhóm dân tộc thiểu số. Những bệnh nhân có nguy cơ cao nhất phát triển đái tháo đường týp 1 bao gồm trẻ em và thanh thiếu niên có cha mẹ hoặc anh chị em mắc đái tháo đường týp 1 và bệnh nhân có các bệnh tự miễn khác. Các nhà cung cấp dịch vụ y tế nên được đào tạo phù hợp về các yếu tố nguy cơ này và nên sàng lọc những bệnh nhân có nguy cơ cao. Nếu sàng lọc âm tính với đái tháo đường, các nhà cung cấp dịch vụ chăm sóc sức khỏe nên tiếp tục theo dõi chặt chẽ những bệnh nhân có nguy cơ cao của họ ngoài việc giáo dục bệnh nhân và các thành viên gia đình của bệnh nhân về các dấu hiệu và triệu chứng của bệnh đái tháo đường. Nghiên cứu đã chỉ ra rằng các chương trình phòng ngừa giáo dục về nhận biết sớm các triệu chứng của bệnh đái tháo đường và DKA có thể làm giảm đáng kể số trẻ em nhập viện với DKA tại thời điểm chẩn đoán.
Các trường hợp nhập viện tái phát vì DKA cũng phải được ngăn chặn để giảm cả tỷ lệ mắc bệnh và tử vong liên quan đến đái tháo đường, vì các lần nhập viện tái phát có liên quan đến nguy cơ tử vong tăng lên. Các lần tái nhập viện có nhiều khả năng xảy ra ở những bệnh nhân mắc đái tháo đường týp 1, nhưng bệnh nhân mắc đái tháo đường týp 2 có thể chiếm tới 35% các trường hợp DKA tái phát. Điều quan trọng là tất cả bệnh nhân nhập viện vì DKA phải được tư vấn về các chiến lược phòng ngừa. Điều này bao gồm thảo luận về các dấu hiệu và triệu chứng của tăng đường huyết, nhận biết sớm DKA bằng cách sử dụng hệ thống theo dõi ceton tại nhà, và xem xét lại cách quản lý ngày ốm với bệnh nhân và các thành viên trong gia đình. Trong một đợt bệnh cấp tính, bệnh nhân cần liên hệ sớm với các nhà cung cấp dịch vụ chăm sóc sức khỏe của họ. Bệnh nhân và gia đình cũng nên được tư vấn về tầm quan trọng của việc tiếp tục dùng insulin, theo dõi đường huyết, bù nước và cung cấp các liều insulin tác dụng nhanh điều chỉnh cho tình trạng tăng đường huyết trong đợt bệnh cấp tính.
Phòng ngừa DKA tái phát cũng đòi hỏi phải đánh giá các yếu tố khởi phát có thể đã gây ra các lần nhập viện DKA trước đó. Điều này bao gồm đánh giá việc không tuân thủ insulin liên quan đến kiến thức sức khỏe kém, khó khăn tài chính, lạm dụng chất và các yếu tố tâm lý căng thẳng.
Việc không tuân thủ insulin có thể được ngăn chặn thông qua giáo dục bệnh nhân chuyên sâu và theo dõi ngoại trú với một nhà cung cấp dịch vụ chăm sóc sức khỏe đái tháo đường. Bệnh nhân cũng nên được cung cấp các loại thuốc và vật tư y tế cần thiết cho bệnh đái tháo đường khi xuất viện.
Tình trạng tăng đường huyết tăng áp lực thẩm thấu (HHS)
GIỚI THIỆU
Tình trạng tăng đường huyết tăng áp lực thẩm thấu (Hyperglycemic Hyperosmolar State – HHS) là một biến chứng chuyển hóa của đái tháo đường, đại diện cho một cấp cứu tăng đường huyết riêng biệt so với DKA mặc dù có nhiều điểm tương đồng. HHS được đặc trưng bởi tăng đường huyết nghiêm trọng, tăng áp lực thẩm thấu và mất nước mà không có nhiễm toan ceton đáng kể và thường gặp hơn ở bệnh nhân đái tháo đường týp 2.
ĐỊNH NGHĨA
Tiêu chuẩn chẩn đoán HHS bao gồm tăng đường huyết với mức đường huyết thường vượt quá 600 mg/dL, áp lực thẩm thấu huyết thanh lớn hơn 320 mOsm/kg và không có nhiễm toan ceton đáng kể.
SINH LÝ BỆNH
Sinh lý bệnh của HHS tương tự như của DKA với một số điểm phức tạp cụ thể. Nền tảng của cả hai tình trạng là sự thiếu hụt insulin. Tuy nhiên, trong HHS, sự thiếu hụt insulin chỉ là tương đối, vì tuyến tụy vẫn tiếp tục sản xuất insulin nhưng không thể đáp ứng kịp nhu cầu cần thiết để vượt qua sự đề kháng insulin của mô ngoại vi. Trong bối cảnh thiếu hụt insulin tương đối, các tế bào ở ngoại vi bước vào một trạng thái “đói” giả định, dẫn đến việc giải phóng các hormon đối nghịch là glucagon, cortisol, hormon tăng trưởng và catecholamin. Các hormon đối nghịch này hoạt động để thúc đẩy quá trình ly giải glycogen và tân tạo glucose, dẫn đến tình trạng tăng đường huyết ngày càng trầm trọng. Tăng đường huyết sau đó dẫn đến sự gia tăng trực tiếp và gián tiếp áp lực thẩm thấu huyết thanh. Áp lực thẩm thấu huyết thanh được xác định bằng công thức 2[natri huye^ˊt thanh]+[glucose huye^ˊt thanh]/18+BUN (tức là, nitơ urê máu); do đó khi nồng độ glucose huyết thanh tăng, sẽ có sự gia tăng trực tiếp áp lực thẩm thấu huyết thanh. Ngoài ra, tăng đường huyết gây ra tình trạng lợi tiểu thẩm thấu, dẫn đến mất nước tự do, glucose và các chất điện giải qua nước tiểu, gây ra sự gia tăng gián tiếp nồng độ áp lực thẩm thấu huyết thanh và làm trầm trọng thêm tình trạng mất nước.
Kết hợp lại, tăng đường huyết và mất nước dẫn đến tình trạng hạ natri máu hỗn hợp. Tăng đường huyết dẫn đến hạ natri máu tăng áp lực thẩm thấu, có thể được hiệu chỉnh bằng cách giảm natri huyết thanh 1,6 mEq/L cho mỗi 100 mg/dL glucose tăng trên 100 mg/dL. Ngoài ra, tình trạng mất nước đồng thời gây ra bởi lợi tiểu thẩm thấu dẫn đến hạ natri máu giảm thể tích, phải được điều chỉnh bằng bù dịch đường tĩnh mạch.
Một điểm khác biệt chính trong sinh lý bệnh của HHS so với DKA là sự sản xuất ceton tối thiểu hoặc không có. Trong HHS, tuyến tụy tiếp tục sản xuất insulin, và lượng insulin được sản xuất đủ để ức chế quá trình ly giải mỡ. Khi không có ly giải mỡ, không có quá trình oxy hóa acid béo và do đó không có sự sản xuất các thể ceton và tình trạng nhiễm toan đi kèm.
BIỂU HIỆN LÂM SÀNG
Thuật toán tiếp cận chẩn đoán và điều trị HHS. Vẽ lược đồ: Bs Lê Đình Sáng
Các dấu hiệu lâm sàng
HHS có biểu hiện lâm sàng thường giống với các dấu hiệu và triệu chứng thấy trong DKA. Bệnh nhân HHS có thể có biểu hiện tiểu nhiều, khát nhiều, mất nước nghiêm trọng, sụt cân, nhìn mờ và thay đổi trạng thái tâm thần. Tuy nhiên, một đặc điểm phân biệt là thời gian xuất hiện các triệu chứng. Bệnh nhân DKA thường sẽ có các triệu chứng cấp tính hơn, trong khi bệnh nhân HHS có thể có các triệu chứng phát triển trong vài ngày đến vài tuần. Cần khai thác bệnh sử cẩn thận để đánh giá bất kỳ yếu tố khởi phát nào như nhiễm trùng, suy giảm tim mạch, sai lầm trong chế độ ăn uống, thay đổi thuốc và tuân thủ chung với chế độ điều trị đái tháo đường được kê đơn.
Khi khám thực thể, bệnh nhân có thể có vẻ mất nước với niêm mạc khô, giảm độ đàn hồi da, nhịp tim nhanh và hạ huyết áp. Không giống như DKA, bệnh nhân HHS thường không phát triển các triệu chứng tiêu hóa. Các triệu chứng thần kinh như suy giảm tri giác, sững sờ, mê sảng, co giật và các dấu hiệu thần kinh khu trú như liệt nửa người thoáng qua cũng có thể xuất hiện.
Các kết quả xét nghiệm
Đường huyết huyết thanh thường sẽ trên 600 mg/dL, thậm chí vượt quá 1000 mg/dL trong một số trường hợp. Trên bảng xét nghiệm hóa sinh, hầu hết bệnh nhân sẽ bị hạ natri máu với nồng độ kali bình thường đến tăng. Bệnh nhân thường sẽ có BUN và creatinin tăng, phản ánh tình trạng tăng nitơ máu trước thận. Áp lực thẩm thấu huyết thanh cũng sẽ tăng lên trên 320 mOsmol/kg. Trái ngược với DKA, sẽ không có nhiễm toan ceton đáng kể với ceton thường bình thường đến tăng nhẹ, pH lớn hơn 7,3 và không có khoảng trống anion.
ĐIỀU TRỊ
HHS là một cấp cứu nội tiết đòi hỏi sự nhận biết và điều trị kịp thời. Tất cả bệnh nhân phải được ổn định cấp cứu và trạng thái tâm thần phải được đánh giá chặt chẽ. Bệnh nhân có biểu hiện lơ mơ hoặc sững sờ nghiêm trọng nên được đánh giá về suy hô hấp và đặt nội khí quản nếu cần thiết để bảo vệ đường thở. Bệnh nhân nên được nhập viện vào ICU để theo dõi và chăm sóc chặt chẽ, và bất kỳ nguyên nhân khởi phát nào cũng cần được điều tra và điều trị.
Bù dịch
Sau khi ổn định, bệnh nhân nên được điều trị bằng bù dịch tĩnh mạch tích cực và bù điện giải khi cần thiết. Dịch đẳng trương được ưu tiên để khôi phục tình trạng mất thể tích nội mạch và giảm tác động của hormon đối nghịch và tăng đường huyết. Một liều bolus dịch đẳng trương ban đầu từ 15 đến 20 mL/kg trong 1 đến 2 giờ đầu tiên khi nhập viện, sau đó là 250 đến 500 mL/giờ thường được khuyến nghị cho đến khi nồng độ glucose đạt 300 mg/dL.
Bù điện giải
Tương tự như DKA, bệnh nhân có thể bị cạn kiệt dự trữ kali do mất qua nước tiểu, và nồng độ kali phải lớn hơn 3,3 mEq/L trước khi bắt đầu truyền insulin. Kali cũng nên được bù lại khi nồng độ kali giảm xuống dưới 5,5 mEq/L.
Insulin
Sau 1 đến 2 giờ hồi sức dịch ban đầu, có thể bắt đầu truyền insulin tĩnh mạch theo phác đồ ưu tiên của bệnh viện. Hiện tại, không có hướng dẫn đồng thuận rõ ràng nào về phác đồ điều chỉnh liều insulin truyền. Một khi nồng độ glucose huyết thanh đạt 300 mg/dL, dịch đẳng trương nên được thay thế bằng D5 ½ muối sinh lý đường tĩnh mạch và tiếp tục cho đến khi trạng thái tâm thần của bệnh nhân được phục hồi và áp lực thẩm thấu huyết thanh bình thường hóa xuống dưới 310 mOsmol/kg để duy trì đường huyết trong khoảng 250 đến 300 mg/dL.
Trong suốt quá trình quản lý HHS, mục tiêu là giữ mức đường huyết trong khoảng 250 đến 300 mg/dL để giảm thiểu nguy cơ phù não. Trong các nghiên cứu trên động vật, việc điều chỉnh nhanh áp lực thẩm thấu huyết tương và não đã dẫn đến phù não. Mặc dù điều này chưa được thấy ở người, nỗi sợ hãi lý thuyết về phù não do điều chỉnh áp lực thẩm thấu quá mức vượt qua lợi ích của việc đạt được đường huyết bình thường trong quá trình điều trị HHS.
Hạ đường huyết
ĐỊNH NGHĨA
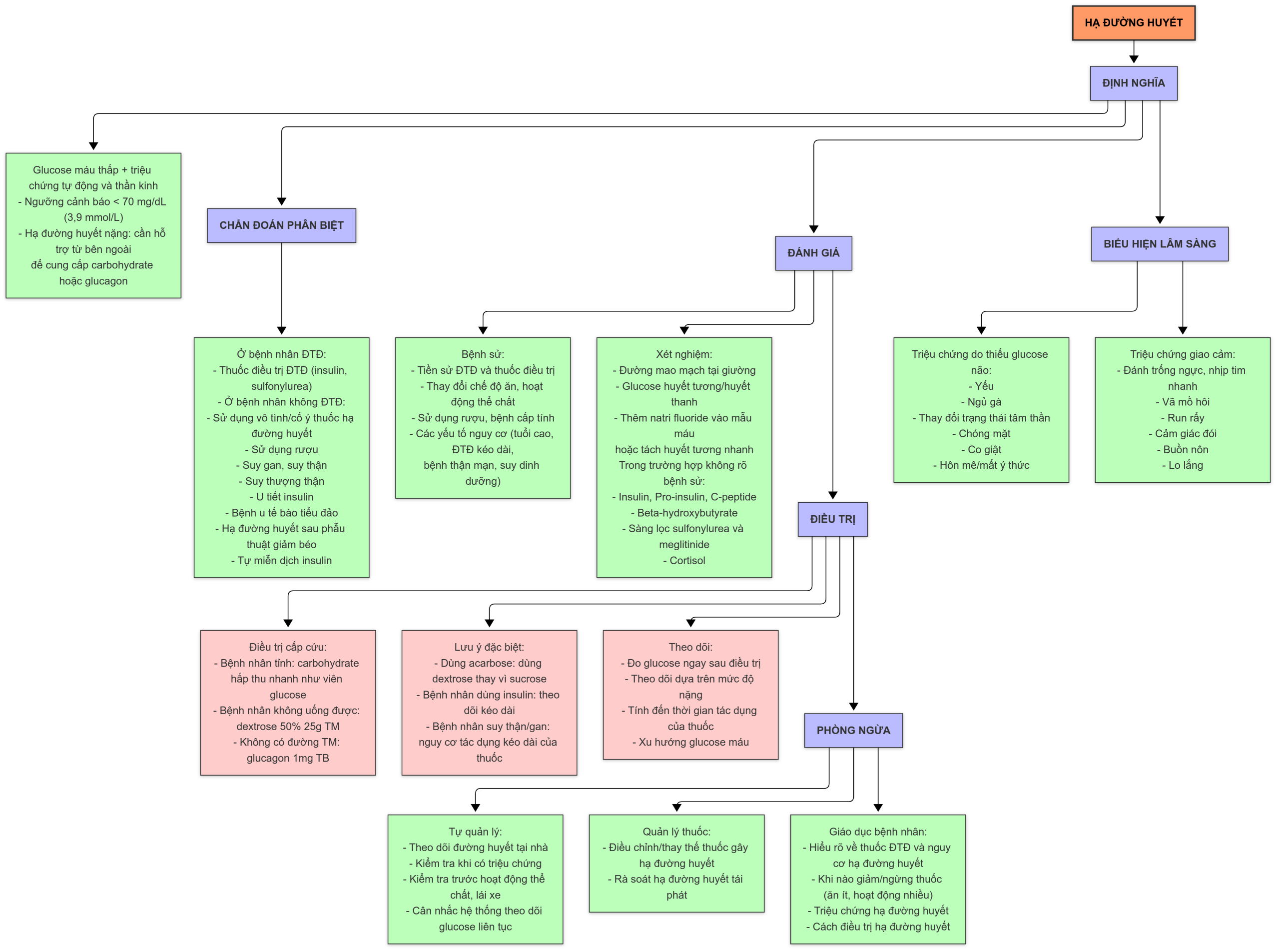
Hạ đường huyết được định nghĩa là nồng độ glucose máu thấp dưới mức bình thường, liên quan đến các triệu chứng thần kinh tự chủ và thiếu glucose não. Do các mức độ khác nhau mà bệnh nhân có thể biểu hiện triệu chứng hạ đường huyết, một nhóm làm việc chung của Hiệp hội Đái tháo đường Hoa Kỳ và Hội Nội tiết đã kết luận rằng không có ngưỡng glucose cụ thể nào có thể được sử dụng để định nghĩa hạ đường huyết. Ở những bệnh nhân mắc đái tháo đường, một giá trị cảnh báo dưới 70 mg/dL đã được đề xuất để thu hút sự chú ý đến bệnh nhân do nguy cơ tổn hại tăng lên từ hạ đường huyết bởi cùng một nhóm làm việc. Mặc dù bất kỳ đợt hạ đường huyết nào cũng có thể đe dọa tính mạng bệnh nhân do ảnh hưởng đến nhận thức, hạ đường huyết nặng, được định nghĩa là một biến cố hạ đường huyết cần sự trợ giúp từ bên ngoài để cung cấp carbohydrate hoặc glucagon, có thể được coi là một cấp cứu nội tiết.
BIỂU HIỆN LÂM SÀNG
Thuật toán tiếp cận chẩn đoán và điều trị HHS. Vẽ lược đồ: Bs Lê Đình Sáng
Các triệu chứng liên quan đến hạ đường huyết có thể được phân loại theo nguyên nhân cơ bản của chúng: kích hoạt hệ thống adrenergic hoặc thiếu glucose não (neuroglycopenia):
- Triệu chứng Adrenergic
- Hồi hộp, đánh trống ngực và nhịp tim nhanh
- Toát mồ hôi
- Run
- Đói
- Buồn nôn
- Lo lắng
- Triệu chứng thiếu Glucose não (Neuroglycopenic)
- Yếu sức
- Lơ mơ
- Thay đổi trạng thái tâm thần
- Chóng mặt
- Co giật
- Hôn mê/mất ý thức
CHẨN ĐOÁN PHÂN BIỆT
Chẩn đoán phân biệt của hạ đường huyết khá khác nhau khi được xem xét ở một bệnh nhân có hoặc không có bệnh đái tháo đường. Ở bệnh nhân đái tháo đường, thuốc điều trị đái tháo đường gần như luôn là nguyên nhân gây hạ đường huyết nặng. Ở bệnh nhân không mắc đái tháo đường, chẩn đoán phân biệt rất rộng, bao gồm việc vô tình hoặc cố ý sử dụng các tác nhân hạ đường huyết, sử dụng rượu, suy gan, suy thận, suy thượng thận, u tiết insulin (insulinoma), tăng sản tế bào beta (nesidioblastosis), hạ đường huyết liên quan đến phẫu thuật giảm béo, và tự miễn insulin. Đối với một bệnh nhân có tiền sử bệnh không rõ ràng, việc bắt đầu với một chẩn đoán phân biệt rộng hơn trong đánh giá ban đầu là hợp lý.
ĐÁNH GIÁ
Bước đầu tiên trong việc đánh giá bệnh nhân là khai thác bệnh sử chi tiết để xác định xem họ có chẩn đoán đái tháo đường hay không, và nếu có, một bệnh sử chi tiết bao gồm các loại thuốc đang dùng. Một bệnh sử chi tiết có thể giúp thu hẹp chẩn đoán phân biệt và tập trung vào việc đánh giá bệnh nhân. Tuy nhiên, trong một số trường hợp, không thể lấy được bệnh sử và có thể cần một chẩn đoán phân biệt và quy trình làm việc rộng hơn.
Bệnh sử
Bệnh sử được khai thác ở bệnh nhân hạ đường huyết nặng trước tiên nên tập trung vào các sự kiện và hoạt động gần đây có thể gây hạ đường huyết, chẳng hạn như thay đổi trong việc ăn uống, hoạt động thể chất, uống rượu và các bệnh gần đây. Cần xem xét một danh sách chi tiết các loại thuốc hạ đường huyết, các loại thuốc mới bổ sung và bất kỳ sự điều chỉnh liều nào. Insulin và các chất kích thích tiết insulin như sulfonylurea và meglitinide có thể gây ra tình trạng tăng insulin máu dẫn đến hạ đường huyết. Các nhóm thuốc khác bao gồm metformin, thiazolidinedione, thuốc ức chế SGLT-2, chất chủ vận thụ thể glucagon-like peptide-1 (GLP-1), thuốc ức chế dipeptidyl peptidase-4 (DPP-4) và thuốc ức chế alpha-glucosidase không gây ra tình trạng tăng insulin máu; tuy nhiên, nếu được sử dụng kết hợp với insulin hoặc các chất kích thích tiết insulin, chúng có thể làm tăng nguy cơ hạ đường huyết. Cuối cùng, cần đánh giá các yếu tố nguy cơ khác có thể làm tăng nguy cơ hạ đường huyết, chẳng hạn như tuổi già, thời gian mắc bệnh đái tháo đường lâu, bệnh thận mạn tính và suy dinh dưỡng.
Đánh giá xét nghiệm
Trong hầu hết các trường hợp hạ đường huyết nặng, kết quả đo đường huyết mao mạch tại giường là dữ liệu có sẵn đầu tiên để xác định chẩn đoán. Tùy thuộc vào tiền sử bệnh đã biết của bệnh nhân và bối cảnh nhập viện, việc xác nhận hạ đường huyết bằng đo đường huyết có thể không cần thiết và không nên trì hoãn việc điều trị. Tuy nhiên, nếu có nghi ngờ về chẩn đoán hạ đường huyết, nên lấy mẫu đo đường huyết huyết tương hoặc huyết thanh. Do các enzyme đường phân trong hồng cầu và bạch cầu, điều quan trọng là phải thêm natri florua vào mẫu máu hoặc mẫu phải được tách nhanh chóng để ngăn chặn quá trình đường phân và làm giảm giả tạo lượng glucose đo được.
Trong bối cảnh bệnh sử hạn chế hoặc không có, các xét nghiệm khác có thể hữu ích trong việc chẩn đoán nguyên nhân của hạ đường huyết nặng bao gồm:
- Insulin
- Pro-insulin
- C-peptide
- Beta-hydroxybutyrate
- Sàng lọc Sulfonylurea và meglitinide
- Cortisol
ĐIỀU TRỊ
Ở những bệnh nhân bị hạ đường huyết nặng cần sự trợ giúp từ bên ngoài, phương pháp điều trị chính là cung cấp glucose. Phương thức cung cấp chủ yếu phụ thuộc vào tình trạng tâm thần và khả năng tiếp cận mạch máu của bệnh nhân. Trong môi trường bệnh viện nội trú, đối với những bệnh nhân có thể ăn uống an toàn qua đường miệng, có thể sử dụng phương pháp điều trị bằng một loại carbohydrate hấp thu nhanh như viên glucose hoặc gel. Đối với những bệnh nhân không thể điều trị bằng đường miệng, có thể tiêm dextrose tĩnh mạch. Liều thông thường được tiêm tĩnh mạch dưới dạng một liều đẩy dung dịch dextrose 50% với các liều 25g. Những bệnh nhân không có đường truyền tĩnh mạch có thể được tiêm 1 mg glucagon vào bắp.
Việc theo dõi nồng độ glucose sau điều trị là cần thiết sau khi điều trị ban đầu hạ đường huyết. Việc theo dõi glucose nên được thực hiện ngay sau khi điều trị hạ đường huyết, nhưng cũng phải thiết lập một kế hoạch theo dõi thêm. Quyết định về thời gian và tần suất theo dõi phụ thuộc vào mức độ nghiêm trọng của hạ đường huyết, tình trạng tâm thần và khả năng giao tiếp của bệnh nhân, loại thuốc hạ đường huyết đã sử dụng và thời gian tác dụng của chúng, và xu hướng của nồng độ glucose.
Đối với việc điều trị tiếp theo của hạ đường huyết tái phát, có thể sử dụng các lựa chọn điều trị tương tự: dùng carbohydrate hấp thu nhanh qua đường miệng, dextrose tĩnh mạch hoặc glucagon. Trong một số trường hợp, có thể cần truyền tĩnh mạch liên tục với dextrose 5% hoặc 10% để duy trì đường huyết bình thường. Nếu sử dụng truyền liên tục, cần chú ý đến thể tích và tình trạng hô hấp của bệnh nhân, và nếu nhận được lượng dịch lớn, cũng cần theo dõi các chất điện giải.
Những lưu ý đặc biệt
Kế hoạch điều trị và theo dõi hạ đường huyết phụ thuộc vào các loại thuốc mà bệnh nhân đã dùng. Nếu bệnh nhân đã dùng acarbose, một chất ức chế alpha-glucosidase, điều cần thiết là việc điều trị hạ đường huyết bằng đường miệng phải là dextrose thay vì sucrose (ví dụ: đường ăn và kẹo) do sự ức chế alpha-glucosidase trong ruột. Bệnh nhân được điều trị bằng liệu pháp insulin có thể cần theo dõi và điều trị kéo dài tùy thuộc vào thời điểm tiêm insulin gần đây và thời gian tác dụng của loại insulin được sử dụng. Ngoài ra, các yếu tố riêng của bệnh nhân như suy giảm chức năng thận và suy gan, có thể ảnh hưởng đến quá trình chuyển hóa của thuốc, có thể kéo dài thời gian theo dõi và điều trị hạ đường huyết. Điều này đặc biệt áp dụng cho những bệnh nhân được điều trị bằng insulin hoặc các chất kích thích tiết insulin.
DỰ PHÒNG
Việc phòng ngừa hạ đường huyết ở bệnh nhân đái tháo đường tập trung vào ba chủ đề chính: quản lý thuốc đái tháo đường, giáo dục bệnh nhân, và tự quản lý bệnh đái tháo đường của bệnh nhân bằng việc theo dõi đường huyết.
Sau một biến cố hạ đường huyết, cần chú ý cẩn thận đến việc đánh giá chế độ dùng thuốc đái tháo đường. Các loại thuốc được cho là nguyên nhân chính gây hạ đường huyết nên được điều chỉnh hoặc loại bỏ, và kê đơn các phương án thay thế phù hợp. Các lần khám tiếp theo với bệnh nhân nên xem xét lại các biến cố hạ đường huyết tái phát và kết quả tự theo dõi đường huyết của bệnh nhân.
Bệnh nhân nên được giáo dục về các loại thuốc đái tháo đường của họ và nguy cơ tiềm ẩn về hạ đường huyết. Sau khi được giáo dục, bệnh nhân nên được thông báo về những loại thuốc họ nên ngưng hoặc giảm liều trong trường hợp giảm ăn uống hoặc nhịn ăn, tăng hoạt động thể chất và uống rượu. Các triệu chứng của hạ đường huyết nên được xem xét lại với bệnh nhân và kê đơn các phương pháp điều trị hạ đường huyết phù hợp, chẳng hạn như viên glucose và glucagon.
Bệnh nhân đang dùng các loại thuốc có nguy cơ hạ đường huyết cao nên được cung cấp và hướng dẫn cách tự theo dõi đường huyết. Bệnh nhân nên được hướng dẫn kiểm tra đường huyết nếu họ nhận thấy các dấu hiệu hoặc triệu chứng của hạ đường huyết. Tuy nhiên, trong trường-hợp khẩn cấp, nên điều trị trước khi kiểm tra. Ngoài ra, tùy thuộc vào chế độ dùng thuốc của bệnh nhân, có thể khuyến nghị kiểm tra nồng độ đường huyết trước khi hoạt động thể chất và lái xe. Đối với một số bệnh nhân, một máy theo dõi glucose liên tục có khả năng cảnh báo bệnh nhân hoặc người chăm sóc về hạ đường huyết và hạ đường huyết sắp xảy ra cũng có thể hiệu quả trong việc phòng ngừa.
KẾT LUẬN
DKA, HHS, và hạ đường huyết nặng đều là những biến chứng nghiêm trọng đe dọa tính mạng của bệnh đái tháo đường, đòi hỏi chẩn đoán, điều trị kịp thời và theo dõi chặt chẽ. Chẩn đoán các cấp cứu tăng đường huyết, DKA và HHS, được thực hiện dựa trên sự hiện diện của tăng đường huyết, đánh giá tình trạng acid-base, và sự hiện diện hay vắng mặt của tình trạng tăng ceton máu. Điều trị cho cả DKA và HHS bao gồm hồi sức dịch, insulin, và theo dõi chặt chẽ các chất điện giải cùng với việc điều trị bất kỳ yếu tố khởi phát tiềm ẩn nào. Chẩn đoán hạ đường huyết thường được thực hiện dựa trên xét nghiệm đường huyết tại giường; tuy nhiên, nó thường có thể yêu cầu xác nhận và đánh giá bằng xét nghiệm. Mặc dù việc điều trị hạ đường huyết là đơn giản, cần phải đầu tư vào việc xác định nguyên nhân và bất kỳ sự kiện khởi phát nào để ngăn chặn sự tái phát của nó. Trong tất cả các cấp cứu đái tháo đường, giáo dục bệnh nhân đóng một vai trò mạnh mẽ trong việc chẩn đoán sớm và phòng ngừa mỗi tình trạng.
TÀI LIỆU THAM KHẢO
- Umpierrez G, Korytkowski M. Diabetic emergencies-ketoacidosis, hyperglycaemic hyperosmolar state and hypoglycaemia. Nat Rev Endocrinol. 2016;12(4):222-232.
- Benoit Sr ZY, Geiss LS, Gregg EW, Albright A. Trends in diabetic ketoacidosis hospitalizations and in-hospital mortality-United States, 2000-2014. MMWR Morb Mortal Wkly Rep. 2018:362-365.
- Vellanki P, Umpierrez GE. Increasing hospitalizations for DKA: a need for prevention programs. Diabetes Care. 2018;41(9):1839-1841.
- Vellanki P, Umpierrez GE. Diabetic ketoacidosis: a common debut of diabetes among African Americans with type 2 diabetes. Endocr Pract. 2017;23(8):971-978.
- Jefferies CA, Nakhla M, Derraik JG, Gunn AJ, Daneman D, Cutfield WS. Preventing diabetic ketoacidosis. Pediatr Clin North Am. 2015;62(4):857-871.
- Munro JF, Campbell IW, McCuish AC, Duncan LJ. Euglycaemic diabetic ketoacidosis. Br Med J. 1973;2(5866):578-580.
- Erondu N, Desai M, Ways K, Meininger G. Diabetic ketoacidosis and related events in the canagliflozin type 2 diabetes clinical program. Diabetes Care. 2015;38(9):1680-1686.
- Henry RR, Thakkar P, Tong C, Polidori D, Alba M. Efficacy and safety of canagliflozin, a sodium-glucose cotransporter 2 inhibitor, as add-on to insulin in patients with type 1 diabetes. Diabetes Care. 2015;38(12):2258-2265.
- Modi A, Agrawal A, Morgan F. Euglycemic diabetic ketoacidosis: a review. Curr Diabetes Rev. 2017;13(3):315-321.
- Rawla P, Vellipuram AR, Bandaru SS, Pradeep Raj J. Euglycemic diabetic ketoacidosis: a diagnostic and therapeutic dilemma. Endocrinol Diabetes Metab Case Rep. 2017. 2017:17-0081.
- Gajjar K, Luthra P. Euglycemic diabetic ketoacidosis in the setting of SGLT2 inhibitor use and hypertriglyceridemia: a case report and review of literature. Cureus. 2019;11(4):e4384.
- Menchine M, Probst MA, Agy C, Bach D, Arora S. Diagnostic accuracy of venous blood gas electrolytes for identifying diabetic ketoacidosis in the emergency department. Acad Emerg Med. 2011;18(10):1105-1108.
- Arora S, Henderson SO, Long T, Menchine M. Diagnostic accuracy of point-of-care testing for diabetic ketoacidosis at emergency-department triage: ẞ-hydroxybutyrate versus the urine dipstick. Diabetes Care. 2011;34(4):852-854.
- Waldhausl W, Kleinberger G, Korn A, Dudczak R, Bratusch-Marrain P, Nowotny P. Severe hyperglycemia: effects of rehydration on endocrine derangements and blood glucose concentration. Diabetes. 1979;28(6):577-584.
- Shen T, Braude S. Changes in serum phosphate during treatment of diabetic ketoacidosis: predictive significance of severity of acidosis on presentation. Intern Med J. 2012;42(12):1347-1350.
- Fisher JN, Kitabchi AE. A randomized study of phosphate therapy in the treatment of diabetic ketoacidosis. J Clin Endocrinol Metab. 1983;57(1):177-180.
- Chua HR, Schneider A, Bellomo R. Bicarbonate in diabetic ketoacidosis a systematic review. Ann Intensive Care. 2011;1(1):23.
- Umpierrez GE, Kelly JP, Navarrete JE, Casals MM, Kitabchi AE. Hyperglycemic crises in urban blacks. Arch Intern Med. 1997;157(6):669-675.
- Wolfsdorf J, Craig ME, Daneman D, et al. Diabetic ketoacidosis in children and adolescents with diabetes. Pediatr Diabetes. 2009;10(Suppl 12):118-133.
- Vanelli M, Chiari G, Ghizzoni L, Costi G, Giacalone T, Chiarelli F. Effectiveness of a prevention program for diabetic ketoacidosis in children. An 8-year study in schools and private practices. Diabetes Care. 1999;22(1):7-9.
- Zhong VW, Juhaeri J, Mayer-Davis EJ. Trends in hospital admission for diabetic ketoacidosis in adults with type 1 and type 2 diabetes in England, 1998-2013: a retrospective cohort study. Diabetes Care. 2018;41(9):1870-1877.
- Kitabchi AE, Umpierrez GE, Miles JM, Fisher JN. Hyperglycemic crises in adult patients with diabetes. Diabetes Care. 2009;32(7):1335-1343.
- Adeyinka A, Kondamudi NP. Hyperosmolar hyperglycemic nonketotic coma. Stat Pearls [Internet]. Treasure Island, FL: StatPearls Publishing; 2020.
- Pasquel FJ, Umpierrez GE. Hyperosmolar hyperglycemic state: a historic review of the clinical presentation, diagnosis, and treatment. Diabetes Care. 2014;37(11):3124-3131.
- Seaquist ER, Anderson J, Childs B, et al. Hypoglycemia and diabetes: a report of a workgroup of the American Diabetes Association and the Endocrine Society. Diabetes Care. 2013;36(5):1384-1395.
Bảng chú giải thuật ngữ Y học Anh-Việt
STT | Thuật ngữ tiếng Anh | Cách phát âm (tương đối) | Nghĩa Tiếng Việt |
---|---|---|---|
1 | Diabetic Ketoacidosis (DKA) | /ˌdaɪ.əˌbet̬.ɪk ˌkiː.toʊˌæs.ɪˈdoʊ.sɪs/ | Nhiễm toan ceton do đái tháo đường |
2 | Hyperglycemic Hyperosmolar State (HHS) | /ˌhaɪ.pɚ.ɡlaɪˈsiː.mɪk ˌhaɪ.pɚˈɑːz.moʊ.lɚ steɪt/ | Tình trạng tăng đường huyết tăng áp lực thẩm thấu |
3 | Hypoglycemia | /ˌhaɪ.poʊ.ɡlaɪˈsiː.mi.ə/ | Hạ đường huyết |
4 | Metabolic complication | /ˌmet̬.əˈbɑː.lɪk ˌkɑːm.pləˈkeɪ.ʃən/ | Biến chứng chuyển hóa |
5 | Absolute insulin deficiency | /ˈæb.sə.luːt ˈɪn.sə.lɪn dɪˈfɪʃ.ən.si/ | Thiếu hụt insulin tuyệt đối |
6 | Relative insulin deficiency | /ˈrel.ə.t̬ɪv ˈɪn.sə.lɪn dɪˈfɪʃ.ən.si/ | Thiếu hụt insulin tương đối |
7 | Hyperglycemia | /ˌhaɪ.pɚ.ɡlaɪˈsiː.mi.ə/ | Tăng đường huyết |
8 | Hyperketonemia | /ˌhaɪ.pɚˌkiː.toʊˈniː.mi.ə/ | Tăng ceton máu |
9 | Metabolic acidosis | /ˌmet̬.əˈbɑː.lɪk ˌæs.ɪˈdoʊ.sɪs/ | Nhiễm toan chuyển hóa |
10 | Endocrine emergency | /ˈen.də.krɪn ɪˈmɝː.dʒən.si/ | Cấp cứu nội tiết |
11 | Metabolic derangements | /ˌmet̬.əˈbɑː.lɪk dɪˈreɪndʒ.mənts/ | Rối loạn chuyển hóa |
12 | Type 1 diabetes | /taɪp wʌn ˌdaɪ.əˈbiː.t̬iːz/ | Đái tháo đường týp 1 |
13 | Type 2 diabetes | /taɪp tuː ˌdaɪ.əˈbiː.t̬iːz/ | Đái tháo đường týp 2 |
14 | Acute illness | /əˈkjuːt ˈɪl.nəs/ | Bệnh lý cấp tính |
15 | Developing countries | /dɪˈvel.ə.pɪŋ ˈkʌn.triːz/ | Các nước đang phát triển |
16 | Diagnostic criteria | /ˌdaɪ.əɡˈnɑː.stɪk kraɪˈtɪr.i.ə/ | Tiêu chuẩn chẩn đoán |
17 | Blood glucose level | /blʌd ˈɡluː.koʊs ˈlev.əl/ | Mức đường huyết |
18 | Serum ketones | /ˈsɪr.əm ˈkiː.toʊnz/ | Ceton huyết thanh |
19 | Anion gap | /ˈæn.aɪ.ɑːn ɡæp/ | Khoảng trống anion |
20 | Serum bicarbonate | /ˈsɪr.əm ˌbaɪˈkɑːr.bə.neɪt/ | Bicarbonate huyết thanh |
21 | Euglycemic DKA (euDKA) | /juː.ɡlaɪˈsiː.mɪk ˌdiː.keɪˈeɪ/ | Nhiễm toan ceton do đái tháo đường với đường huyết bình thường |
22 | Morbidity | /mɔːrˈbɪd.ə.t̬i/ | Tỷ lệ mắc bệnh, bệnh suất |
23 | Mortality | /mɔːrˈtæl.ə.t̬i/ | Tỷ lệ tử vong |
24 | Prevalence | /ˈprev.əl.əns/ | Tỷ lệ hiện mắc |
25 | Hospitalizations | /ˌhɑː.spɪ.t̬əl.əˈzeɪ.ʃənz/ | Các ca nhập viện |
26 | In-hospital case-fatalities | /ɪnˈhɑː.spɪ.t̬əl keɪs fəˈtæl.ə.t̬iz/ | Tỷ lệ tử vong tại bệnh viện |
27 | Concomitant | /kənˈkɑː.mə.t̬ənt/ | Đi kèm, đồng thời |
28 | Life-threatening conditions | /ˈlaɪfˌθret.ən.ɪŋ kənˈdɪʃ.ənz/ | Các bệnh lý đe dọa tính mạng |
29 | Shock | /ʃɑːk/ | Sốc |
30 | Coma | /ˈkoʊ.mə/ | Hôn mê |
31 | Prognosis | /prɑːɡˈnoʊ.sɪs/ | Tiên lượng |
32 | Hypokalemia | /ˌhaɪ.poʊ.kəˈliː.mi.ə/ | Hạ kali máu |
33 | Circulatory collapse | /ˈsɝː.kjə.lə.tɔːr.i kəˈlæps/ | Trụy tuần hoàn |
34 | Ketosis-prone | /kiːˈtoʊ.sɪs proʊn/ | Dễ nhiễm ceton |
35 | Ethnic minorities | /ˈeθ.nɪk maɪˈnɔːr.ə.t̬iz/ | Các nhóm dân tộc thiểu số |
36 | Autoimmune markers | /ˌɔː.t̬oʊ.ɪˈmjuːn ˈmɑːr.kɚz/ | Dấu ấn tự miễn |
37 | Carbohydrate reduction | /ˌkɑːr.boʊˈhaɪ.dreɪt rɪˈdʌk.ʃən/ | Giảm lượng carbohydrate |
38 | Sodium-glucose cotransporter 2 (SGLT-2) inhibitors | /ˈsoʊ.di.əmˈɡluː.koʊs ˌkoʊ.trænsˈpɔːr.t̬ɚ tuː ɪnˈhɪb.ɪ.t̬ɚz/ | Thuốc ức chế đồng vận chuyển natri-glucose 2 |
39 | Pathophysiology | /ˌpæθ.oʊˌfɪz.iˈɑː.lə.dʒi/ | Sinh lý bệnh |
40 | Counterregulatory hormones | /ˌkaʊn.t̬ɚˈreɡ.jə.lə.tɔːr.i ˈhɔːr.moʊnz/ | Hormon đối nghịch |
41 | Lipolysis | /laɪˈpɑː.lə.sɪs/ | Ly giải mỡ |
42 | Glycogenolysis | /ˌɡlaɪ.koʊ.dʒəˈnɑː.lə.sɪs/ | Ly giải glycogen |
43 | Gluconeogenesis | /ˌɡluː.koʊˌniː.oʊˈdʒen.ə.sɪs/ | Tân tạo glucose |
44 | Volume depletion | /ˈvɑːl.juːm dɪˈpliː.ʃən/ | Mất thể tích dịch |
45 | Insulin nonadherence | /ˈɪn.sə.lɪn ˌnɑː.nədˈhɪr.əns/ | Không tuân thủ insulin |
46 | Insulin pump | /ˈɪn.sə.lɪn pʌmp/ | Bơm insulin |
47 | Illicit drug use | /ɪˈlɪs.ɪt drʌɡ juːs/ | Sử dụng ma túy |
48 | Glucagon | /ˈɡluː.kə.ɡɑːn/ | Glucagon |
49 | Cortisol | /ˈkɔːr.t̬ə.sɔːl/ | Cortisol |
50 | Growth hormone | /ɡroʊθ ˈhɔːr.moʊn/ | Hormon tăng trưởng |
51 | Catecholamines | /ˌkæt̬.əˈkoʊ.lə.miːnz/ | Catecholamin |
52 | Hormone-sensitive lipase | /ˈhɔːr.moʊnˈsen.sə.t̬ɪv ˈlaɪ.peɪs/ | Lipase nhạy cảm với hormon |
53 | Adipose tissue | /ˈæd.ə.poʊs ˈtɪʃ.uː/ | Mô mỡ |
54 | Free fatty acids | /friː ˈfæt̬.i ˈæs.ɪdz/ | Acid béo tự do |
55 | Glycerol | /ˈɡlɪs.ə.rɔːl/ | Glycerol |
56 | Substrate | /ˈsʌb.streɪt/ | Cơ chất |
57 | Malonyl-coenzyme A (CoA) | /ˈmæl.ə.nɪl ˌkoʊˈen.zaɪm eɪ/ | Malonyl-coenzyme A (CoA) |
58 | Mitochondria | /ˌmaɪ.t̬əˈkɑːn.dri.ə/ | Ty thể |
59 | Krebs cycle | /krebz ˈsaɪ.kəl/ | Chu trình Krebs |
60 | Pyruvate | /paɪˈruː.veɪt/ | Pyruvate |
61 | Glycolysis | /ɡlaɪˈkɑː.lə.sɪs/ | Đường phân |
62 | Mitochondrial matrix | /ˌmaɪ.t̬əˈkɑːn.dri.əl ˈmeɪ.trɪks/ | Chất nền ty thể |
63 | Catabolized | /kəˈtæb.ə.laɪzd/ | Dị hóa |
64 | Acetyl-CoA | /əˌsiː.t̬əlˌkoʊˈeɪ/ | Acetyl-CoA |
65 | B-hydroxybutyrate | /ˈbeɪ.t̬ə haɪˌdrɑːk.siˈbjuː.t̬ə.reɪt/ | B-hydroxybutyrate |
66 | Acetoacetate | /əˌsiː.toʊˈæs.ə.teɪt/ | Acetoacetate |
67 | Ketone clearance | /ˈkiː.toʊn ˈklɪr.əns/ | Thanh thải ceton |
68 | Extracellular | /ˌek.strəˈsel.jə.lɚ/ | Ngoại bào |
69 | Intracellular | /ˌɪn.trəˈsel.jə.lɚ/ | Nội bào |
70 | Lactate | /ˈlæk.teɪt/ | Lactate |
71 | Osmotic gradient | /ɑːzˈmɑː.t̬ɪk ˈɡreɪ.di.ənt/ | Gradient thẩm thấu |
72 | Water diuresis | /ˈwɔː.t̬ɚ ˌdaɪ.jʊˈriː.sɪs/ | Lợi tiểu do nước |
73 | Electrolytes | /iˈlek.trə.laɪts/ | Chất điện giải |
74 | Potassium | /pəˈtæs.i.əm/ | Kali |
75 | Calcium | /ˈkæl.si.əm/ | Canxi |
76 | Phosphorous | /ˈfɑːs.fər.əs/ | Phốt pho |
77 | Magnesium | /mæɡˈniː.zi.əm/ | Magiê |
78 | Glomerular filtration | /ɡloʊˈmer.jə.lɚ fɪlˈtreɪ.ʃən/ | Mức lọc cầu thận |
79 | Glucosuria | /ˌɡluː.koʊˈsʊr.i.ə/ | Thải glucose qua nước tiểu |
80 | Hepatic glucose production | /hɪˈpæt̬.ɪk ˈɡluː.koʊs prəˈdʌk.ʃən/ | Sản xuất glucose ở gan |
81 | Chronic liver disease | /ˈkrɑː.nɪk ˈlɪv.ɚ dɪˈziːz/ | Bệnh gan mạn tính |
82 | Liver cirrhosis | /ˈlɪv.ɚ sɪˈroʊ.sɪs/ | Xơ gan |
83 | Glycogen storage disorders | /ˈɡlaɪ.kə.dʒən ˈstɔːr.ɪdʒ dɪˈsɔːr.dɚz/ | Rối loạn dự trữ glycogen |
84 | Pancreatitis | /ˌpæŋ.kri.əˈtaɪ.t̬əs/ | Viêm tụy |
85 | Pregnancy | /ˈpreɡ.nən.si/ | Mang thai |
86 | Proximal renal tubule | /ˈprɑːk.sə.məl ˈriː.nəl ˈtuː.bjuːl/ | Ống lượn gần |
87 | Polyuria | /ˌpɑː.liˈjʊr.i.ə/ | Tiểu nhiều |
88 | Polydipsia | /ˌpɑː.liˈdɪp.si.ə/ | Khát nhiều |
89 | Fatigue | /fəˈtiːɡ/ | Mệt mỏi |
90 | Weight loss | /weɪt lɔːs/ | Sụt cân |
91 | Nausea | /ˈnɔː.zi.ə/ | Buồn nôn |
92 | Vomiting | /ˈvɑː.mɪ.t̬ɪŋ/ | Nôn |
93 | Abdominal pain | /æbˈdɑː.mə.nəl peɪn/ | Đau bụng |
94 | Mental status changes | /ˈmen.t̬əl ˈstæt̬.əs ˈtʃeɪn.dʒɪz/ | Thay đổi trạng thái tâm thần |
95 | Altered sensorium | /ˈɔːl.tɚd senˈsɔːr.i.əm/ | Rối loạn tri giác |
96 | Lethargy | /ˈleθ.ɚ.dʒi/ | Lơ mơ |
97 | Dehydrated | /ˌdiː.haɪˈdreɪ.t̬ɪd/ | Mất nước |
98 | Dry mucous membranes | /draɪ ˈmjuː.kəs ˈmem.breɪnz/ | Niêm mạc khô |
99 | Poor skin turgor | /pʊr skɪn ˈtɝː.ɡɚ/ | Độ đàn hồi da kém |
100 | Tachycardia | /ˌtæk.ɪˈkɑːr.di.ə/ | Nhịp tim nhanh |
101 | Hypotension | /ˌhaɪ.poʊˈten.ʃən/ | Hạ huyết áp |
102 | Fruity breath odor | /ˈfruː.t̬i breθ ˈoʊ.dɚ/ | Mùi hơi thở trái cây |
103 | Acetone | /ˈæs.ə.toʊn/ | Acetone |
104 | Kussmaul breaths | /ˈkuːs.maʊl breθs/ | Nhịp thở Kussmaul |
105 | Point-of-care fingerstick | /pɔɪnt əv ker ˈfɪŋ.ɡɚ.stɪk/ | Xét nghiệm đường huyết mao mạch tại giường |
106 | Arterial sample | /ɑːrˈtɪr.i.əl ˈsæm.pəl/ | Mẫu máu động mạch |
107 | Venous blood gas | /ˈviː.nəs blʌd ɡæs/ | Khí máu tĩnh mạch |
108 | Sensitivity | /ˌsen.səˈtɪv.ə.t̬i/ | Độ nhạy |
109 | Specificity | /ˌspes.əˈfɪs.ə.t̬i/ | Độ đặc hiệu |
110 | Urinalysis | /ˌjʊr.əˈnæl.ə.sɪs/ | Phân tích nước tiểu |
111 | Complete blood count | /kəmˈpliːt blʌd kaʊnt/ | Công thức máu toàn phần |
112 | Electrocardiogram (ECG/EKG) | /ɪˌlek.troʊˈkɑːr.di.ə.ɡræm/ | Điện tâm đồ |
113 | Hemoglobin A1c | /ˌhiː.məˈɡloʊ.bɪn ˌeɪ.wʌnˈsiː/ | Hemoglobin A1c |
114 | Differential Diagnosis | /ˌdɪf.əˈren.ʃəl ˌdaɪ.əɡˈnoʊ.sɪs/ | Chẩn đoán phân biệt |
115 | Serum osmolality | /ˈsɪr.əm ˌɑːz.moʊˈlæl.ə.t̬i/ | Áp lực thẩm thấu huyết thanh |
116 | Alcohol intoxication | /ˈæl.kə.hɑːl ɪnˌtɑːk.sɪˈkeɪ.ʃən/ | Ngộ độc rượu |
117 | Uremia | /jʊˈriː.mi.ə/ | Tăng ure huyết |
118 | Rhabdomyolysis | /ˌræb.doʊ.maɪˈɑː.lə.sɪs/ | Tiêu cơ vân |
119 | Salicylates | /səˈlɪs.ə.leɪts/ | Salicylat |
120 | Paraldehyde | /pəˈræl.də.haɪd/ | Paraldehyd |
121 | Methanol | /ˈmeθ.ə.nɑːl/ | Methanol |
122 | Ethylene glycol | /ˈeθ.ə.liːn ˈɡlaɪ.kɑːl/ | Ethylene glycol |
123 | Lactic acidosis | /ˈlæk.tɪk ˌæs.ɪˈdoʊ.sɪs/ | Nhiễm toan lactic |
124 | Ischemia | /ɪˈskiː.mi.ə/ | Thiếu máu cục bộ |
125 | Seizure | /ˈsiː.ʒɚ/ | Co giật |
126 | Starvation | /stɑːrˈveɪ.ʃən/ | Tình trạng đói |
127 | Alcoholic ketoacidosis | /ˌæl.kəˈhɑː.lɪk ˌkiː.toʊˌæs.ɪˈdoʊ.sɪs/ | Nhiễm toan ceton do rượu |
128 | Myocardial infarction | /ˌmaɪ.oʊˈkɑːr.di.əl ɪnˈfɑːrk.ʃən/ | Nhồi máu cơ tim |
129 | Stroke | /stroʊk/ | Đột quỵ |
130 | Corticosteroids | /ˌkɔːr.t̬ɪ.koʊˈster.ɔɪdz/ | Corticosteroid |
131 | Thiazide diuretics | /ˈθaɪ.ə.zaɪd ˌdaɪ.jʊˈret̬.ɪks/ | Thuốc lợi tiểu thiazide |
132 | Atypical antipsychotics | /eɪˈtɪp.ɪ.kəl ˌæn.t̬i.saɪˈkɑː.t̬ɪks/ | Thuốc chống loạn thần không điển hình |
133 | Diazoxide | /ˌdaɪ.əˈzɑːk.saɪd/ | Diazoxide |
134 | Cushing’s syndrome | /ˈkʊʃ.ɪŋz ˈsɪn.droʊm/ | Hội chứng Cushing |
135 | Acromegaly | /ˌæk.roʊˈmeɡ.ə.li/ | Bệnh to đầu chi |
136 | Glucagonoma | /ˌɡluː.kə.ɡəˈnoʊ.mə/ | U tiết glucagon |
137 | Neoplasm | /ˈniː.oʊ.plæz.əm/ | Khối u, tân sản |
138 | Intensive care unit (ICU) | /ɪnˈten.sɪv ker ˈjuː.nɪt/ | Đơn vị chăm sóc tích cực |
139 | Step-down unit | /step daʊn ˈjuː.nɪt/ | Đơn vị theo dõi trung gian |
140 | Fluid resuscitation | /ˈfluː.ɪd rɪˌsʌs.ɪˈteɪ.ʃən/ | Hồi sức dịch |
141 | Intravascular volume | /ˌɪn.trəˈvæs.kjə.lɚ ˈvɑːl.juːm/ | Thể tích nội mạch |
142 | Renal perfusion | /ˈriː.nəl pɚˈfjuː.ʒən/ | Tưới máu thận |
143 | Hemodynamic function | /ˌhiː.moʊ.daɪˈnæm.ɪk ˈfʌŋk.ʃən/ | Chức năng huyết động |
144 | Heart failure | /hɑːrt ˈfeɪ.ljɚ/ | Suy tim |
145 | Pulmonary edema | /ˈpʊl.mə.ner.i əˈdiː.mə/ | Phù phổi |
146 | End-stage renal disease | /end steɪdʒ ˈriː.nəl dɪˈziːz/ | Bệnh thận giai đoạn cuối |
147 | Isotonic saline | /ˌaɪ.səˈtɑː.nɪk ˈseɪ.liːn/ | Dung dịch muối đẳng trương |
148 | Hypovolemic shock | /ˌhaɪ.poʊ.vəˈliː.mɪk ʃɑːk/ | Sốc giảm thể tích |
149 | Corrected serum sodium | /kəˈrek.tɪd ˈsɪr.əm ˈsoʊ.di.əm/ | Natri huyết thanh đã hiệu chỉnh |
150 | Half-normal saline | /hæf ˈnɔːr.məl ˈseɪ.liːn/ | Dung dịch muối nửa sinh lý |
151 | Dextrose | /ˈdek.stroʊs/ | Dextrose |
152 | Total-body potassium depletion | /ˈtoʊ.t̬əl ˈbɑː.di pəˈtæs.i.əm dɪˈpliː.ʃən/ | Thiếu hụt kali toàn phần |
153 | Cardiac arrhythmias | /ˈkɑːr.di.æk əˈrɪð.mi.əz/ | Rối loạn nhịp tim |
154 | Hyperphosphatemia | /ˌhaɪ.pɚˌfɑːs.fəˈtiː.mi.ə/ | Tăng phốt phát máu |
155 | Hypophosphatemia | /ˌhaɪ.poʊˌfɑːs.fəˈtiː.mi.ə/ | Hạ phốt phát máu |
156 | Respiratory compromise | /ˈres.pɚ.ə.tɔːr.i ˈkɑːm.prə.maɪz/ | Suy hô hấp |
157 | Bicarbonate therapy | /ˌbaɪˈkɑːr.bə.neɪt ˈθer.ə.pi/ | Liệu pháp bicarbonate |
158 | Fluid retention | /ˈfluː.ɪd rɪˈten.ʃən/ | Ứ dịch |
159 | Cerebellar edema | /ˌser.əˈbel.ɚ əˈdiː.mə/ | Phù tiểu não |
160 | Peripheral glucose uptake | /pəˈrɪf.ɚ.əl ˈɡluː.koʊs ˈʌp.teɪk/ | Hấp thu glucose ngoại vi |
161 | Subcutaneous insulin | /ˌsʌb.kjuːˈteɪ.ni.əs ˈɪn.sə.lɪn/ | Insulin tiêm dưới da |
162 | Basal insulin | /ˈbeɪ.zəl ˈɪn.sə.lɪn/ | Insulin nền |
163 | Blunted adrenergic response | /ˈblʌn.t̬ɪd ˌæd.rəˈnɝː.dʒɪk rɪˈspɑːns/ | Đáp ứng adrenergic bị suy giảm |
164 | Cerebral edema | /ˈser.ə.brəl əˈdiː.mə/ | Phù não |
165 | Osmolar gradient | /ˈɑːz.moʊ.lɚ ˈɡreɪ.di.ənt/ | Gradient thẩm thấu |
166 | Cell volume contraction | /sel ˈvɑːl.juːm kənˈtræk.ʃən/ | Co tế bào |
167 | Hyponatremia | /ˌhaɪ.poʊ.nəˈtriː.mi.ə/ | Hạ natri máu |
168 | Bradycardia | /ˌbræd.ɪˈkɑːr.di.ə/ | Nhịp tim chậm |
169 | Respiratory arrest | /ˈres.pɚ.ə.tɔːr.i əˈrest/ | Ngừng hô hấp |
170 | Intravenous mannitol | /ˌɪn.trəˈviː.nəs ˈmæn.ɪ.tɑːl/ | Mannitol đường tĩnh mạch |
171 | Hyperosmolarity | /ˌhaɪ.pɚˌɑːz.moʊˈlær.ə.t̬i/ | Tăng áp lực thẩm thấu |
172 | Ischemic stroke | /ɪˈskiː.mɪk stroʊk/ | Đột quỵ thiếu máu cục bộ |
173 | Cerebral venous thrombosis | /ˈser.ə.brəl ˈviː.nəs θrɑːmˈboʊ.sɪs/ | Huyết khối tĩnh mạch não |
174 | Hemorrhagic stroke | /ˌhem.əˈrædʒ.ɪk stroʊk/ | Đột quỵ xuất huyết |
175 | Cerebral hypoperfusion | /ˈser.ə.brəl ˌhaɪ.poʊ.pɚˈfjuː.ʒən/ | Giảm tưới máu não |
176 | Recurrent admissions | /rɪˈkɝː.ənt ədˈmɪʃ.ənz/ | Nhập viện tái phát |
177 | Sick-day management | /sɪk deɪ ˈmæn.ədʒ.mənt/ | Quản lý ngày ốm |
178 | Health literacy | /helθ ˈlɪt̬.ɚ.ə.si/ | Kiến thức sức khỏe |
179 | Financial difficulties | /faɪˈnæn.ʃəl ˈdɪf.ɪ.kəl.tiz/ | Khó khăn tài chính |
180 | Substance abuse | /ˈsʌb.stəns əˈbjuːs/ | Lạm dụng chất |
181 | Psychological stressors | /ˌsaɪ.kəˈlɑː.dʒɪ.kəl ˈstres.ɚz/ | Các yếu tố tâm lý căng thẳng |
182 | Peripheral tissue insulin resistance | /pəˈrɪf.ɚ.əl ˈtɪʃ.uː ˈɪn.sə.lɪn rɪˈzɪs.təns/ | Đề kháng insulin của mô ngoại vi |
183 | Mixed hyponatremia | /mɪkst ˌhaɪ.poʊ.nəˈtriː.mi.ə/ | Hạ natri máu hỗn hợp |
184 | Hypovolemic hyponatremia | /ˌhaɪ.poʊ.vəˈliː.mɪk ˌhaɪ.poʊ.nəˈtriː.mi.ə/ | Hạ natri máu giảm thể tích |
185 | Fatty acid oxidation | /ˈfæt̬.i ˈæs.ɪd ˌɑːk.sɪˈdeɪ.ʃən/ | Oxy hóa acid béo |
186 | Acidemia | /ˌæs.ɪˈdiː.mi.ə/ | Tình trạng nhiễm acid máu |
187 | Blurred vision | /blɝːd ˈvɪʒ.ən/ | Nhìn mờ |
188 | Dietary indiscretions | /ˈdaɪ.ə.ter.i ˌɪn.dɪˈskreʃ.ənz/ | Sai lầm trong chế độ ăn uống |
189 | Stupor | /ˈstuː.pɚ/ | Sững sờ |
190 | Delirium | /dɪˈlɪr.i.əm/ | Mê sảng |
191 | Focal neurologic deficits | /ˈfoʊ.kəl ˌnʊr.əˈlɑː.dʒɪk ˈdef.ə.sɪts/ | Dấu hiệu thần kinh khu trú |
192 | Transient hemiplegia | /ˈtræn.ʃənt ˌhem.ɪˈpliː.dʒə/ | Liệt nửa người thoáng qua |
193 | Prerenal azotemia | /ˌpriːˈriː.nəl ˌeɪ.zoʊˈtiː.mi.ə/ | Tăng nitơ máu trước thận |
194 | Airway protection | /ˈer.weɪ prəˈtek.ʃən/ | Bảo vệ đường thở |
195 | Autonomic and neuroglycopenic symptoms | /ˌɔː.t̬əˈnɑː.mɪk ənd ˌnʊr.oʊ.ɡlaɪ.koʊˈpiː.nɪk ˈsɪmp.təmz/ | Triệu chứng thần kinh tự chủ và thiếu glucose não |
196 | Severe hypoglycemia | /səˈvɪr ˌhaɪ.poʊ.ɡlaɪˈsiː.mi.ə/ | Hạ đường huyết nặng |
197 | Adrenergic symptoms | /ˌæd.rəˈnɝː.dʒɪk ˈsɪmp.təmz/ | Triệu chứng Adrenergic |
198 | Diaphoresis | /ˌdaɪ.ə.fəˈriː.sɪs/ | Toát mồ hôi |
199 | Insulinoma | /ˌɪn.sə.lɪˈnoʊ.mə/ | U tiết insulin |
200 | Continuous glucose monitor | /kənˈtɪn.ju.əs ˈɡluː.koʊs ˈmɑː.nɪ.t̬ɚ/ | Máy theo dõi glucose liên tục |